当前位置 :  网站首页 - 行业动态
2026-04-28 13:28 来源:
打印 | 字号 : [ ] |

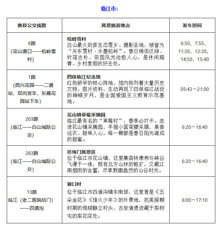
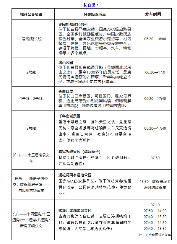
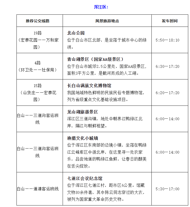
一篇全解!游白山赏春光 乘公交去踏青

  龙山湖泛舟、八里坡写生、花山镇采摘、千年崖城观星……一程公交,串起最动人的白山春景;绿色出行,体验大自然的意切情真。

  本篇详解串联白山各景区的公交路线,欢迎有出行计划的小伙伴们收藏推转——

  

  

  

  

  

  

  源:吉林省交通运输厅 

  初审:王悦 

  复审:赵轶群  潘禹希  宋绪东 

  终审:栾德奇